
藍心湄誤穿「山寨衣」引各界關注!造型師李佑群發聲喊冤
主持女性時尚節目《女人我最大》多年的藝人「心湄姊」藍心湄,個人以「痛恨假貨」為原則,所以在主持節目多年來都與各大品牌建立良好的合作,卻在近期被媒體爆出在節目中因誤穿了芬蘭品牌的「山寨衣」被品牌公關發現,而負責藍心湄節目中穿搭的造型師李佑群也在今日發表聲明,引起全網熱議。
Photo from FB@藍心湄
「心湄姊」藍心湄2003年至今一路主持女性時尚節目《女人我最大》,在演藝圈有「百變女王」、「時尚教主」、「台灣瑪丹娜」的稱號,也是許多精品廠商固定合作的VIP藝人,卻在近日遭到週刊報導指出藍心湄在節目中穿著的其中一件褲子疑似是芬蘭名牌Marimekko的「山寨品」,而引起時尚圈議論。
Photo from FB@李佑群老師
據台媒報導指出,藍心湄在出席盛大頒獎典禮、主持活動的造型都是由御用造型師陳孫華主理,但在節目中的穿搭則是由造型師李佑群、小嶼兩個團隊輪流負責的。遭到爆料指出「山寨」的印花長褲則是極度相似芬蘭名牌Marimekko的印花褲,但該品牌未曾推出、設計過相同花紋的8分褲款式,所以被該品牌公關發現藍心湄錄製節目當天可能誤穿了山寨品錄影,而這件褲子,則是由造型師李佑群準備的。
Photo from 讀者提供
芬蘭名牌「Marimekko」是源自1951年芬蘭創始的「印花藝術」,服裝、商品的布料花紋都結合了強烈的色彩與大膽圖案,尤其是本次受到討論的褲子,假貨、贗品也相當猖獗。
Photo from Marimekko
在媒體的報導中也提到,造型師李佑群偶爾會委託助理去精品、服飾品牌為藍心湄租借衣服,但每次租借後,都會再把關一次衣物的合適性與細節,因此這次讓藍心湄穿到假貨卻沒有第一眼就分辨出來,是犯了時尚圈的大忌。
Photo from FB@李佑群老師
而幫藍心湄做過造型的工作人員也在該則報導中表示,藍心湄最忌諱的事情之一就是使用任何盜版產品,甚至連「淘寶貨」與「網路不知名品牌」都不會被允許在節目上介紹,可見心湄姊的堅持與用心。沒想到這次卻因造型師團隊的失誤穿到了山寨衣物,除了讓Marimekko的台灣區品牌公關不好意思告知疑慮,節目工作人員在得知這件事後也都不敢先開口,怕藍心湄會生氣。
Photo from FB@藍心湄
事發之後,造型師李佑群則是透過助理表示:「藝人服裝商借,屬節目內部資訊,不方便透露。」但依然掩蓋不了質疑聲浪。
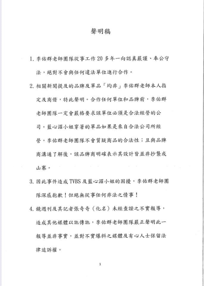
李佑群老師團隊公開聲明稿
李佑群老師團隊從事工作絕對認真嚴謹、奉公守法,絕對不會與任何違法單位進行合作。
隨後李佑群老師的團隊也正式發表聲明稿:「李佑群老師團隊從事工作絕對認真嚴謹、奉公守法,絕對不會與任何違法單位進行合作。」澄清李佑群老師都不是自己去商借產品,也都不會找「不合法經營的公司」,而事件討論的衣物也與品牌公關溝通、了解:「該品牌商明確表示其設計皆並非抄襲或山寨」。
Photo from FB@李佑群老師
許多網友雖然對這件事很疑惑,但在事情尚未公開真相前持中立看法:「碰到了,就只能迎向它,解決它!」、「雖然不是很明白事件,但相信你的專業」、「是一個好的機會教育,教育大眾不要因貪小便宜或任何情況下去購買任何仿冒品」。
Photo from FB@李佑群老師
延伸閱讀:再也見不到劉真上節目...藍心湄追思淚崩:只要兩個人有緣分,不求一生有多少時間,一瞬間也等於到永遠。
-
By 台灣女生日常編輯部
追蹤IG帳號:girlstyle.tw




